各縣區人民政府,漢中經濟技術開發區管委會,市政府各工作部門、直屬事業單位:
《漢中市重點項目建設年活動實施方案》已經市政府同意,現印發給你們,請認真組織實施。
漢中市人民政府
2020年3月6日
漢中市重點項目建設年活動實施方案
2020年是全面建成小康社會和“十三五”規劃收官之年。為強力推進重點項目建設,充分發揮重點項目的投資拉動作用,持續掀起項目建設新熱潮,增強新時代漢中高質量建設“三市”的強大動力,市委、市政府決定,在全市范圍內開展重點項目建設年活動。特制定以下實施方案:
一、指導思想
以習近平新時代中國特色社會主義思想為指導,認真貫徹落實黨的十九大、十九屆二中、三中、四中全會精神,按照中央、我省經濟工作會議和市委五屆九次會議精神,聚焦追趕超越、建設“三市”目標,以供給側結構性改革為主線,以推進“三大變革”為根本動力,以壯大“三個經濟”為重要支撐,以實現“三生融合”為主要模式,以深化“三個融合”為重大舉措,以打好“三場攻堅戰”為底線任務,以加快“六個中心、六大產業集群、六個生產交易中心”建設為主要路徑,確保重點項目建設高質量推進,全市擴投資穩增長目標順利實現。
二、主要目標
(一)全力推進擴投資穩增長工作,確保全社會固定資產投資增長3%以上。
(二)全力推進重點項目建設工作,確保488個市級重點項目完成年度投資737.14億元以上。其中:建成項目126個,總投資553.68億元,年度計劃投資158.13億元;續建項目146個,總投資3368.17億元,年度計劃投資446.52億元;新開工項目94個,總投資524.51億元,年度計劃投資132.49億元;完成總投資2539.4億元的122個前期項目各項目標任務。
(三)全力推進重大項目謀劃工作,確保項目接替有序。2020年,各縣區、市級有關部門、單位新謀劃總投資5000萬元以上的單體項目任務如下:平川縣區(漢臺、南鄭、城固、洋縣、西鄉、勉縣)20個(1億元以上項目5個、5億元以上項目5個、10億元以上項目3個),其中產業類項目不少于10個;山區縣(寧強、略陽、留壩、鎮巴、佛坪)15個(1億元以上項目5個、5億元以上項目2個),其中產業類項目不少于9個;經開區15個,產業類項目不少于10個;市級有關部門、單位謀劃任務數分別為:發改委、工信局、住建局、城管局、交通局、農業農村局、水利局、文旅局、自然資源局、林業局、商務局、經合局、生態環境局、教育局、衛健委各10個,興漢新區、航空智慧新城、濱江新區、市城投公司各10個,科技局、民政局、市場監督管理局各5個,人社局、應急管理局、體育局、供銷社各2個。完成項目謀劃的認定條件為:提供項目建議書、可研報告、規劃文本等印證資料,同時謀劃的項目必須是各縣區、市級部門“十三五”規劃和固定資產投資項目庫以外的新項目。
三、時間安排
重點項目建設年活動從2020年1月開始,2021年2月底結束。具體分為動員部署、組織實施、考核表彰三個階段。
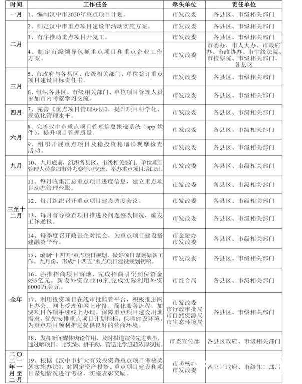
(一)動員部署階段(1月1日—3月10日)。編制《漢中市2020年重點項目計劃》,印發《漢中市重點項目建設年活動實施方案》,明確目標任務和工作要求。
(二)組織實施階段(3月11日—12月31日)。根據活動內容,各縣區、市級相關部門、單位按要求開展工作。
(三)考核表彰階段(2021年1月1日—2月28日)。依據年初確定的目標任務,由市考核辦會同市發改委組織進行,并納入全年目標責任綜合考核。
四、強化重點項目管理
(一)夯實工作責任。層層簽訂目標責任書,將具體任務落實到縣區、部門和單位,夯實責任,傳導壓力,以壓力倒逼工作推進。(牽頭單位:市發改委,責任單位:各縣區、市級相關部門)
(二)實行領導包抓制度。對2020年重點項目計劃中帶動性強、具有支撐和引領作用的51個重點建設項目、7個重大前期項目,由市級領導包抓推進,協調解決具體困難和問題,全力推動項目建設。(牽頭單位:市發改委,責任單位:市委辦、市人大辦、市政府辦、市政協辦、市中級法院、市檢察院、市級相關部門、各縣區)
(三)實施動態管理。堅持項目進度信息月報制度,建立重點項目動態管理臺賬,進行全流程、全方位、精細化的動態管理,全面掌握重點項目推進情況。按月跟蹤監控、分析研判,為全市重點項目順利推進提供基礎資料。(牽頭單位:市發改委,責任單位:各縣區、市級相關部門)
(四)創新管理方式。提升完善漢中市重點項目管理信息報送系統(app軟件),利用互聯網實現項目進度即時管理,不斷增強重點項目管理成效,提升項目管理質量。(牽頭單位:市發改委,責任單位:各縣區、市級相關部門)
(五)強化制度管理。修改完善《重點項目管理辦法》,進一步規范重點項目申報流程、標準、依據,計劃編報要求、項目推進、項目管理、督導考評等工作流程,全面貫徹落實重點項目八項推進制度,提升項目科學化、規范化管理水平。(牽頭單位:市發改委,責任單位:各縣區、市級相關部門)
五、推進重點項目建設
(一)全力推動項目開復工。在落實必要防控措施的同時,市級重點項目中續建項目(含建成項目)3月底前全部開復工;市級新開工項目于4月30日前全部開工建設。(牽頭單位:市發改委,責任單位:各縣區、市級相關部門)
(二)定期召開重點項目調度會議。每月召開一次項目調度會議,研判項目推進中存在的問題,深入剖析原因,建立項目問題清單,形成交辦意見,實行銷號管理,確保項目有序推進。(牽頭單位:市發改委,責任單位:各縣區、市級相關部門)
(三)開展重點項目及穩投資穩增長觀摩檢查活動。對全市重點項目及穩投資穩增長進行觀摩檢查,研判問題、交流經驗,促進重點項目比學趕超,激發各級干部上項目、推項目的激情和干勁,掀起項目建設高潮。(牽頭單位:市發改委,責任單位:各縣區、市級相關部門)
(四)加強督導檢查。按照“一月一檢查、一月一通報、一月一調度、一月一督辦”要求,逐月督導檢查項目推進情況、問題整改情況,對推進速度慢、問題整改不力的縣區、市級相關部門進行約談,限期整改,跟蹤問效,逐月進行通報,形成壓力縱向傳導機制。(牽頭單位:市發改委,責任單位:各縣區、市級相關部門)
六、強化項目儲備
(一)精心編制“十四五”重點項目規劃。要在加強重大問題研究、理清發展思路的同時,創新項目謀劃機制,做好“十四五”時期重大項目的謀劃工作。緊緊圍繞補短板、強弱項、提質量,聚焦支柱產業、高新技術、基礎設施建設和“四個在漢中”等方面,研究提出一批產業結構優、發展后勁足、惠及民生的重大項目,建立“十四五”規劃項目庫。(牽頭單位:市發改委,責任單位:各縣區、市級相關部門)
(二)強推招商項目落地。針對新簽項目資金到位率低的問題,每季度召開聯席會議,對招商引資項目進行大排查、大梳理,建立問題項目清單,落實包抓責任,跟蹤協調服務,實行銷號管理,確保完成全年招商引資到位資金955億元。新設外資企業10家,完成實際利用外資6000萬美元。(責任單位:市經合局、各縣區,配合單位:市級相關部門)
(三)加強能力提升培訓。圍繞理論系統化、業務專業化、工作精細化要求,積極參加國家和省級各類項目培訓,市級舉辦項目謀劃、項目管理、固定資產投資、產業發展、循環經濟培訓班,有序組織項目管理人員參加市內外考察學習交流活動。(責任單位:市發改委,配合單位:各縣區、市級相關部門)
七、優化服務環境
(一)提升服務效能。充分利用投資項目在線審批監管平臺,積極推進網上辦公、網上受理和網上審批,簡化服務流程,加快項目各項手續線上辦理。(責任單位:市行政審批局、各縣區,配合單位:市級相關部門)
(二)加強要素保障。加大資金支持力度。充分利用疫情期間中省金融支持項目建設政策機遇,搭建銀企對接平臺,建立長效便捷的銀企合作機制,每季度組織召開政銀企對接會議,為重點項目建設搭建融資平臺。優化土地供給。具備開工條件的市級重點項目優先安排用地計劃指標。用好中省支持重點項目建設土地保障方面的政策規定,對省市重大項目采取“一事一議”、“特事特辦”,簡化辦事程序和流程,積極做好用地服務保障。優化生態環境管理。用好中省生態環境保障有關政策規定,優化審批服務,簡化環評審批程序,精簡環評報批要件,提高環評審批效率。(責任單位:市金融辦、市發改委、市自然資源局、市生態環境局)
(三)保障建設環境。嚴肅查處各類影響和破壞投資環境的違紀違法問題,依法嚴厲打擊各種妨礙項目建設、侵害投資主體正當權益的違法犯罪行為,著力解決征地拆遷、管線改建、移民搬遷、大件運輸以及施工用電、用水、通信、垃圾、污水處理等困難和問題,加大協調力度,優化建設環境,保障項目順利推進。(牽頭單位:市發改委,責任單位:各縣區、市級相關部門)
八、表彰獎勵
根據《漢中市擴大有效投資暨重點項目考核獎懲實施辦法》,對固定資產投資、重點項目建設和項目謀劃情況進行考核。依據考核結果,對推進有力的縣區及相關部門、建設單位及先進個人進行表彰獎勵。(責任單位:市考核辦、市發改委,配合單位:各縣區、市級相關部門)
九、保障措施
(一)加強組織領導。市上成立重點項目建設年活動領導小組,辦公室設在市發改委,負責具體組織、聯絡、協調、服務工作。各縣區也要成立相應機構,具體負責相關工作。
(二)加強責任落實。各縣區、市級相關部門要咬定目標,緊盯項目,強化責任落實,細化工作方案,確保完成年度目標任務,并于2020年3月13日18:00前將工作方案報市發改委。
(三)加強宣傳報道。充分發揮新聞媒體輿論作用,及時報道宣傳先進典型,通過曬項目、比實績、拼干勁,營造比學趕超濃厚氛圍。
附件:
1.漢中市重點項目建設年活動領導小組成員名單
2.漢中市重點項目建設年活動任務分解表
3.2020年重點項目謀劃任務分解表
附件1
漢中市重點項目建設年活動
領導小組成員名單
組 長: 方紅衛 市委副書記、市長
副組長:陳曉勇 市委常委、常務副市長
王松柏 市政府秘書長
賈 澍 市政府副秘書長
馬 軍 市發改委主任
成員:市委宣傳部常務副部長
市考核辦常務副主任
市工業和信息化局局長
市教育局局長
市民政局局長
市財政局局長
市人社局局長
市自然資源局局長
市住房和城鄉建設局局長
市城市管理局局長
市交通運輸局局長
市農業農村局局長
市林業局局長
市水利局局長
市商務局局長
市衛生健康委員會主任
市審計局局長
市生態環境局局長
市應急管理局局長
市市場監管局
市文化和旅游局局長
市經濟合作局局長
市發改委分管副主任
漢臺區區長
南鄭區區長
城固縣縣長
洋縣縣長
西鄉縣縣長
勉縣縣長
寧強縣縣長
略陽縣縣長
鎮巴縣縣長
留壩縣縣長
佛坪縣縣長
漢中經濟技術開發區管委會主任
興漢新區管委會主任
航空智慧新城管委會主任
濱江新區管委會主任
領導小組辦公室設在市發改委,辦公室主任由市發改委主任馬軍同志兼任。辦公室工作人員以市穩投資專班人員為主,市級相關單位各確定一名工作聯系人。
附件2
漢中市重點項目建設年活動任務分解表

附件3
2020年重點項目謀劃任務分解表
